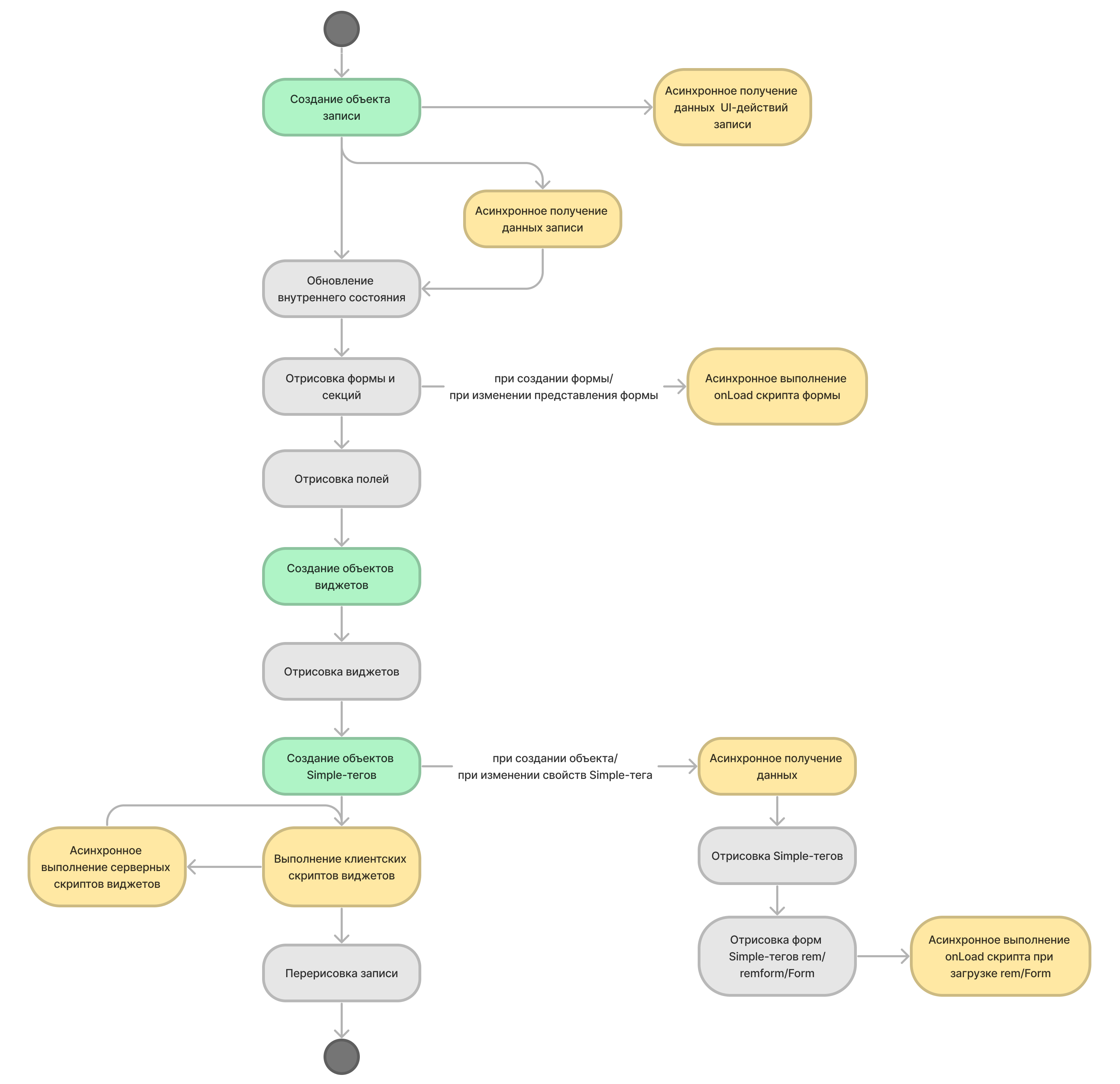
Порядок загрузки формы
В SimpleOne загрузка форм происходит в порядке, описанном ниже:

- Создание объекта записи.
- Асинхронное получение данных действий пользовательского интерфейса с сервера.
- Асинхронное получение данных объекта записи с сервера.
- Обновление внутреннего состояния.
- Отрисовка формы и секций.
- Асинхронное выполнение onLoad скрипта формы при создании формы и при изменении представления формы.
- Отрисовка полей.
- Создание объектов виджетов записи.
- Отрисовка виджетов.
- Создание объектов Simple-тегов (<activityfeed>, <rem> и другие).
- Выполнение клиентских скриптов виджетов.
- Асинхронное выполнение серверных скриптов виджетов, если есть обращение к серверу в клиентских скриптах.